谁都别活的定价,永远是那把最锋利的刀。
“疯狂,真的太疯狂了。”
绝不是杜撰,这就是本周连续参加了两场新车发布会后,心中油然而生的最大感触。如果说2024年中国车市的竞争,能够用“内卷”形容,那么到了2025年,俨然上升到了“变态”的地步。

而这场游戏,注定属于适应规则的强者。
眼下,一款好产品想要卖爆,拼得是谁参数配置更强悍,拼得是谁营销打法更精准,拼得是谁产能储备更充沛,拼得是谁渠道扩充更完善。
满足上述所有条件之后,拼得则是谁的最终定价更玩命。是的,你没有看错,就是那种“谁都别活”的玩命。
至于背后最根本的原因,还是由于随着电动化时代,体验层面的愈发同质化,整个大盘渐渐陷入到了“唯价格论”的局面之中。
这也恰恰解释了,为什么会大打特打“价格战”。
现在,想要让选择眼花缭乱的潜在消费者,掏出真金白银为自家新车买单,必须一边尽可能满足他们情绪价值的同时,另一边在定价上远远低于预期才行。
无论接受与否,简单粗暴的成功法则,已然明晃晃摆在那里。

由此将视线拉再次回到开篇提及的两场新车发布会,始作俑者分别是目前整个行业最炙手可热的“大魔王”比亚迪,以及刚刚拿下3月新势力造车销冠的零跑。
虽然在企业规模上,二者并不是一个层级的选手,但有一点特质完全一样:“对于2025年,均充满了十足的信心。”
譬如比亚迪,将会在2024年售出新车427万辆的基础上,冲击550万辆的全新目标。反观零跑,也将对应的KPI从2024年的29万辆提升到了50万辆。
也正因这样,两家车企无疑都需要更多的帮手,协助自身更有效冲量。
为此,北京时间4月9日,千呼万唤始出来,比亚迪王朝网旗下SUV板块与轿车板块的旗舰车型唐L与汉L正式发布。
两个小时的活动全程倾听下来,心中油然而生最大的感触集中在:“它俩,太残暴了,让同级别的对手还怎么打?”
首先,价格方面,唐L DM全系22.98万元-28.58万元,诞生自超级e平台的唐L EV全系23.98万元-28.98万元。

与之对应,汉L DM全系20.98万元-25.98万元,同样诞生自超级e平台的汉L EV全系21.98万元-27.98万元。
划重点,6月30日前购买,厂家官方置换补贴1万元,比亚迪老用户的置换补贴则为1.5万元。
而在参数配置方面,无论插混版本,还是纯电版本,可谓都武装到了牙齿。
就以后者为例,全域千伏架构;充电功率1000kW,10C充电倍率,1秒充2公里;3万转电机,单模块单电机功率580kW,最高车速超300km/h;1500V高压等级碳化硅功率芯片……
每一项在目前的中国车市,都是最领先与顶尖的存在。
插混版本,则使用了最新的第五代DM-p技术,在动力、能耗、燃油经济性等方面,展现了极佳的平衡与突破。
并且,在内外饰设计上,唐L与汉L均使用了比亚迪最新的家族化设计语言,将高级感、精致感、豪华感、科技感均塑造得非常到位。
智驾与智舱的体验方面,同样牢牢位居行业第一梯队。
反正,淋漓尽致做到了一边满足用户情绪价值的同时,另一面定价远远低于预期。要知道,之前两款车型纯电版本的预售价可为27万元-35万元。

而唐L与汉L肩负的使命,于内肯定是带领王朝网向上冲高,并夯实在消费者心中技术层面的领先优势,于外则为在20万元以上的SUV与轿车市场,牢牢砸下两颗不可撼动的锚点。
销量层面,大胆预测分别破万仅仅只是“及格线”。
当然,随着唐L与汉L的正式入场,王朝网也进一步展现出了完全体,在售主力选手基本均实现了“高低搭配”的战略打法。
顺势,比亚迪也祭出了更锋利的獠牙。
无独有偶,北京时间4月10日,零跑旗下的又一款A级纯电SUV B10,同样揭开了神秘面纱。
实际上,早在3月上旬开启预售时,对于这款产品,曾写下了一段话,“血腥的中国车市,逼出了更残暴的它。”
试问,大家觉得一辆轴距达到2.75米,纯电续航里程达到510公里,舒适性配置诚意满满,智能座舱搭载骁龙8295,高阶智驾系统拥有禾赛激光雷达匹配高通8650,日后能够实现全域NOA的纯电SUV,究竟该卖多少钱?

15万元?20万元?还是25万元?在“价格屠夫”零跑眼里,仅仅需要11.98万元。
不知道你怎么看待这波操作,反正就我个人而言,能够感受到这家新势力造车又掀桌子了。用愈发极致的性价比,朝着B10所处的细分市场,投下了一枚重磅炸弹,想要彻底击穿目标客群的心智。
而除了预售价12.98万元的510激光雷雷达智驾版,B10还推出了9.98万元的510舒享智驾版,10.98万元的510悦享智驾版,以及续航更长11.98万元的600悦享智驾版,加之12.98万元的顶配600激光雷达智驾版。
SKU一目了然,全系售价相比预售下调1万元也在预料之中。
至于B10的综合产品力,因为已经进行过动静态体验,所以具有一定发言权。总之,整体感受下来,四平八稳之下没有明显的短板,又是一辆所谓的“水桶车”。

而就在上市后不久,朱江明发布了一条朋友圈,“很多友商都发巨额的订单海报,我和同事们说我们不玩虚的!到今天为止,B10的大定没有几万台那么多!但是它至少是C10发布同期的3倍以上!”
为此,同样大胆预测,有了这款产品的助力,零跑单月稳态交付量,站上4万大关,将基本板上钉钉。纵使B10的出现,或许会对C10包括C11在订单层面产生一定的影响,但还是那个道理:“黑猫、白猫,抓得住老鼠就是好猫。”
身处20万元以下的细分板块,零跑正发起一场饱和式攻击,甚至一定程度上威胁到了诸多传统巨头的“蛋糕”。
写到这里,试图再讨论最后一个至关重要的问题,“无论前文的唐L与汉L也好,还是B10也罢,在定价上为何能够如此玩命?难道说都是赔本赚吆喝的以价换量,日子不过了?”
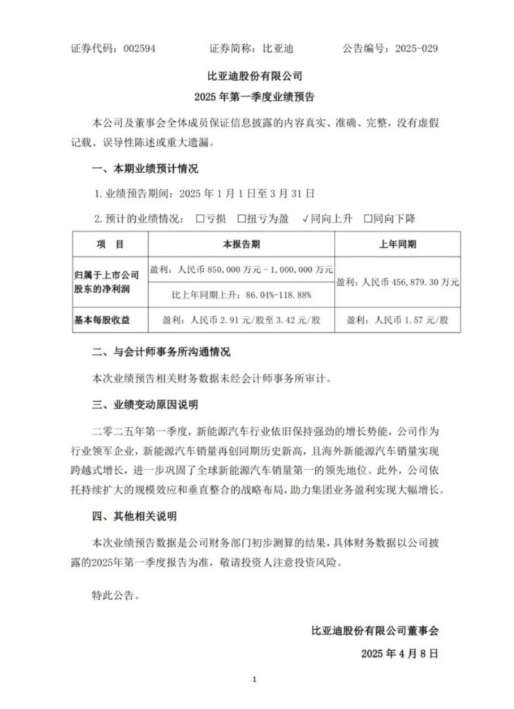
实际上,就在本周,比亚迪发布了一季度业绩指引。
结合关键信息,或将实现归属于上市公司股东的净利润为85亿元至100亿元,同比增长86.04%至118.88%。

其中,在公告中有这样一段话:“依托持续扩大的规模效应和垂直整合的战略布局,有效降低了生产成本,提升了运营效率,从而推动集团业务盈利实现大幅增长。”
换言之,对于这样的巨头而言,已经牢牢把“定价权”掌握在了自己手中。得益于其它维度的“找补”,便能让它在产品推新中不断带来一次又一次的惊喜。
那,零跑呢?
借用朱江明在之前专访中的回答,“我们卷得很开心。”就某种程度来说,这家新势力造车目前手握最大的长板,同样集中在供应链垂直整合能力以及生产制造成本管控上。
加之旗下几款SUV零部件通用率的不断提升,以及规模效应的正向加持作用,让其在最终售价上得以拼刺刀。
在外界眼里像是“谁都别活”,在它的眼里更像“有钱可赚”。
而见证了本周两场发布会,不得不感叹,“中国车市又被狠狠上强度了。”2025年,哪有喘息,只有窒息……
